Izdevumu ieturēšanas tabula
Ieturējumu reģistrs
| Piekļuves ceļš |
| |
Sadaļa ir paredzēta deklarējamo izdevumu kontrolei pirms MPEK izveides, kā arī trīspusējai informācijas operatīvai apmaiņai starp VI, VK un CFLA par izdevumu ieturēšanu un iekļaušanu MPEK.
Jāņem vērā, ka:
- Ieturējumu reģistrā ievadītie dati tiek automātiski ielasīti MPEK izveidošanas brīdī.
- Kad MPEK ir izveidots, turpmākās izmaiņas ieturējumu reģistrā tiek ņemtas vērā pēdējā MPEK tikai pēc datu pārlasīšanas tajā (veicot darbību Pārlasīt/Pielasīt).
- Ja MPEK netiks veikta datu pārlasīšana, tad ieturējumu reģistrā veiktās izmaiņas tiks ielasītas nākamajā MPEK.
Sadaļā “Izdevumu ieturēšanas tabula” ir tiesīgi veikt labojumus VK, CFLA un VI iestāžu lietotāji (atbilstoši lomu tabulā noteiktajām tiesībām).
Ieturējumu statusā Jauns var dzēst tikai tās iestādes lietotāji, kas to ir izveidojuši.
Ieturējumu statusā Jauns ielasīts var dzēst tikai SEI/GI iestādes lietotājs.
SEI/GI var pievienot jaunu KS ieturējumu un labot esošo KS ieturējumu summas, t.sk. dzēst, KS statusos:
- Izveidots
- Sniegta VI informācija
- RI atgriezts precizēšanai
Minētajos statusos SEI/GI ir iespēja pielasīt ieturējumus. Pārējos KS statusos nav iespēja pielasīt datus no Ieturējuma reģistra.
CFLA un VI, atbilstoši labošanas tiesībām, var precizēt Ieturējumu reģistru:
- Pievienot jaunu KS ieturējumu šādos KS statusos:
- Pirms KS izveides;
- Pieprasīta informācija – CFLA un VI iespēja pievienot KS ieturējumu;
- Sniegta SI informācija – VI iespēja pievienot KS ieturējumu;
- Labot jau izveidotu KS ieturējumu, t.sk. dzēst, ja tas vēl nav ielasījies KS;
KS statusā Izveidots, CFLA un VI nevar ievadīt/labot ieturējumus, kas attiecas uz KS, ja minētajā statusā CFLA un VI lietotāji mēģina ievadīt KS ieturējumu, parādās kļūdas paziņojums un ieturējumu nevar saglabāt.
Pārējos KS statusos CFLA un VI lietotāji nevar ievadīt ieturējumus, kas attiecas uz KS, kā arī tos labot.

Atverot sadaļu parādās pilnais saraksts ar aktīvajiem ieturējumiem tabulas veidā ar sekojošām kolonnām:
| Kolonna | Paskaidrojums |
|---|---|
| Ieturējuma statuss | tiek attēlots ieturējuma statuss. Iespējamās vērtības:
|
| SAM pasākums | tiek attēlots SAM / SAMP numurs |
| Projekta Nr. | tiek attēlots projekta numurs |
| Projekta nosaukums | tiek attēlots projekta nosaukums. Kolonna tiek attēlota, ja nospiež ikonu + virs tabulas |
| Finansējuma saņēmējs | tiek attēlots finansējuma saņēmēja nosaukums |
| MP Nr. | tiek attēlots maksājuma pieprasījuma numurs |
| Maksājuma datums | tiek attēlots MP maksājuma datums |
| Ieturējuma atklāšanas veids | tiek attēlots ieturējuma atklāšanas veids. Kolonna tiek attēlota, ja nospiež ikonu + virs tabulas |
| Ieturējumu ierosināja | tiek attēlots iestādes nosaukums, kura izveidoja ieturējumu |
| Kopējā ieturētā summa | tiek attēlota kopējā ieturējuma summa ar - zīmi |
| MPEK datums/KS no kura ieturēts | tiek attēlots MPEK vai KS datums no, kura tika ieturēts |
| Grāmatvedības gads | tiek attēlots grāmatvedības gads no, kura tika ieturēts |
| Ikona "Dzēst" | dzēšanas ikona - noklikšķinot tabulas rinda tiek izdzēsta. Kamēr MPEK nav izveidots - ieturējums statusā Jauns to var dzēst. Pēc MPEK izveidošanas dzēst var tikai GI. Pārlasot MPEK datus, MP, kam tika dzēsts ieturējums ielasās izvēles lauks "Iekļaut". |
Neatkarīgi no iestādes, kas ievada ieturējumu, tas sarakstā ir pelēkā krāsā, ja CFLA / VI / SEI/GI veic precizējumu ieturējumu reģistra ierakstā, tad ieraksts iekrāsojas sarkans.
Virs tabulas atrodas Filtrs ar sekojošām datu atlases iespējām:
- Fonds;
- PV / SAM / SAMP / Projekts;
- Ieraksta statuss - Pēc noklusējuma attēlo tikai ierakstus, kuriem statuss nav Noslēdzies;
- Finansējuma saņēmējs;
- Maksājumi vai neatbilstības.
Virs tabulas atrodas pogas:
- Ikona "Atvērt ar Excel" - iespēja atfiltrēto ieturējumu saraksta informāciju eksportēt uz Excel, kurā tiek iekļauti visi lauki no ieturējuma kartiņas;
- <Atvērt> - noklikšķinot, tiek atvērts iekrāsotais tabulas ieraksts;
- <Pievienot> - noklikšķinot, tiek atvērta jauna izdevumu ieturēšanas ieraksta pievienošanas forma;
- <Dzēst> - noklikšķinot, tiek izdzēsts tabulas ieraksts.
- Ikona "+/-" - noklikšķinot tiek attēlotas/paslēptas tabulas kolonnas.
Lai pievienotu jaunu Izdevumu ieturēšanas tabulas ierakstu ir jānospiež pogu <Pievienot> - tiks atvērta jauna ieraksta pievienošanas forma.

Sākotnēji jauna ieraksta pievienošanas forma satur laukus:
| Lauks | Paskaidrojums |
|---|---|
| Ieturējums attiecas uz | izkrītošā saraksta lauks. Iespējamās vērtības:
Ja laukā ir atzīme “Kontu slēgums”, tad
Ja laukā ir atzīme “Maksājumu pieteikums EK”, tad ieturējums neielasās KS. Lauka informācija ir redzama arī ieturējuma ierakstā. |
| Meklēt | meklētājs, kurā var atlasīt MP pēc Prioritātes, SAM, SAMP, kārtas, projekta vai FI nolīguma un tad attiecīgi izveidot ieturējumus visiem atbilstošajiem projektu/nolīgumu MP, kas attiecas uz izvēlēto PV vai SAM. Visiem ieturējumiem šajā gadījumā tiek saglabāts viens izkļaušanas pamatojums.
Lai veiktu MP atlasi ir jāievada meklējamo tekstu (piemēram, projekta numuru vai nosaukumu, vai SAM numuru vai nosaukumu), jāizvēlas no saraksta vajadzīgo vērtību un jānospiež pogu <Atlasīt> zem šī lauka. Tiks attēlotas papildus tabulas "Atlases kritērijiem atbilst" |
| Sākotnējais izkļaušanas pamatojums | teksta lauks, obligāti aizpildāms |
| Ieturējuma atklāšanas veids | izkrītošā saraksta lauks (klasifikators, ko var papildināt administrēšanas sadaļā). Iespējamās vērtības:
|
| Attēlot arī ierakstus kuriem nevar izveidot ieturējumu | izvēles lauks, ja lauks ir atzīmēts, tad tabulā "Atlases kritērijiem atbilst" tiek attēloti ieraksti, kuriem jau ir izveidots ieturējums |
| Tabula "Atlases kritērijiem atbilst n maksājuma pieprasījumi (t.sk. n var izveidot ieturējumu)": | tabulā tiek attēloti maksājuma pieprasījumi, kuriem var izveidot ieturējumu, kā arī maksājuma pieprasījumi, kuriem jau ir izveidots ieturējums (ja ir atzīmēts izvēles lauks "Attēlot arī ierakstus kuriem nevar izveidot ieturējumu"). iz jāņem vērā sekojošus nosacījumus:
|

Pēc formas saglabāšanas tiek attēloti papildus lauki trīs lauku kopās. Kā arī papildus informācija formas augšpusē un informācija par saistītajiem ieturējumiem:
- Fonds - tiek attēlots fonds uz, kuru attiecas izdevumu ieturējums;
- Pašlaik labo - tiek attēlots lietotāja vārds, kurš veic formas labojumus. Vienu ieturējuma ierakstu vienlaicīgi drīkst labot tikai 1 lietotājs.
- Labošana uzsākta - tiek attēlots datums un laiks, kad lietotājs ir uzsācis ieraksta labošanu;
- Statuss - tiek attēlots ieturējuma statuss;
- <Sākt labošanu> - poga, pieejama, ja cits lietotājs neveic labojumus;
- <Pārtraukt labošanu> - poga, pieejama, ja lietotājs veic labojumus;
- <Mainīt statusu> - statusa maiņas poga, manuālai statusa norādīšanai;
- Projekta numurs un nosaukums - iespējams izvērst, tiek attēloti papildus lauki:
- Prioritāte - tiek attēlots prioritātes numurs un nosaukums;
- Specifiskā atbalsta mērķis - tiek attēlots specifiskā atbalsta mērķa numurs;
- Projekta Nr. - tiek attēlots projekta numurs;
- Projekta nosaukums - tiek attēlots projekta nosaukums;
- Projekta iesniedzējs - tiek attēlots projekta iesniedzēja nosaukums;
- Ieturējums attiecas uz 94./95. pantu - tiek attēlota pazīme, vai ieturējums attiecas uz 94./95.pantu (automātiski tiek ielasīta vērtība no projekta).
Par katru ieturējuma izveides brīdī izvēlēto tabulas rindu tiks izvēlēts atsevišķs izdevumu ieturēšanas tabulas ieraksts, taču šādā gadījumā formas augšā tiks attēlota tabula "Saistītie ieturējumi". Noklikšķinot uz saistītā ieturējuma rindas tiek atvērts saistītā ieturējuma ieraksts.


Lauku kopa "Ieturējumi" satur laukus:
| Lauks | Paskaidrojums |
|---|---|
| Ieturējums attiecas uz | Tiek attēlots vai ieturējuma tabulas ieraksts attiecas uz Maksājuma pieteikumu EK vai Kontu slēgumu |
| Maksājuma pieprasījuma Nr. | tiek attēlots maksājuma pieprasījuma numurs uz, kuru attiecas ieturējums |
| Maksājuma datums | tiek attēlots MP samaksas datums |
| Ieturējuma atklāšanas veids | izkrītošā saraksta lauks (klasifikators, ko var papildināt administrēšanas sadaļā). Iespējamās vērtības:
|
| Ieturējuma veids | Izkrītošā saraksta lauks, ko ievada pēc ieturējuma pievienošanas saglabāšanas, ar šādām vērtībām:
Lauks ir obligāti aizpildāms, ja laukā “Ieturējums attiecas uz” ir atzīme “Kontu slēgums”. KS Pagaidu ieturējumiem mainās statuss uz "Nav apstrādāts" un Gala ieturējumiem uz "Nav iekļaujams", kad KS ir statusā “Iesniegts EK”. |
| Ieturējuma apjoms | izkrītošā saraksta lauks, ko var papildināt administrēšanas sadaļā). Iespējamas sekojošas vērtības:
Ja ir atzīmēta vērtība “Viss MP” , tad nav iespējams labot ieturējuma tabulas summas pa finansējuma avotiem. |
| Ieturējuma gala lēmums | izkrītošā saraksta lauks, ko var papildināt administrēšanas sadaļā):
|
| Iekļaušanas veids | izkrītošā saraksta lauks. Labojams statusos Nav apstrādāts, Iekļaut MPEK un Iekļaut MPEK pēc KS apstiprināšanas. |
Tabula "Ieturējums" satur kolonnas, kurās tiek attēlota ieturējuma summa sadalījumā pa avotiem un izdevumu veidiem – ielasās no sadaļas “Apstiprinātās summas”. tabulā ir sekojošas rindas:
| Rinda | Paskaidrojums |
|---|---|
atsauce uz MPEK/KS
| |
| Sākotnējais MP | tiek attēlota sākotnējā MP summa pa finansējuma avotiem |
| CFLA / SEI / VI ieturējums | Tikai viena iestāde var ieturēt MP summu, tāpēc iestādes lietotājam, kas ievadīja ieturējumu tiek norādīta Iestāde un ieturējums.
Ieturētās summas - ciparu lauki ar 2 zīmēm aiz komata ieturējuma summas ievadīšanai sadalījumā pa avotiem un izdevumu veidiem. Ja ieturējuma summa pārsniedz MP summu, tiek attēlots kļūdas paziņojums, kas neļauj saglabāt formas datus. Visas ieturējuma summas tiek norādītas ar mīnusa zīmi, lai samazinātu deklarējamo MP apmēru (tāpat kā tas šobrīd ir MPEK). Ja ieturējums ir jāsamazina, tad summu ievada ar plus zīmi. Ja laukā "Ieturējuma apjoms" ir atzīmēta vērtība “Viss MP” , tad nav iespējams labot ieturējuma tabulas summas pa finansējuma avotiem. Pamatojums - teksta lauks. Lauks ir obligāti aizpildāms gan pie ieturējuma ievades, gan arī precizējot ieturējumu; |
| CFLA / SEI / VI precizējums | Ja lietotājs, kura iestāde nav veikusi ieturējumu, vēlas pievienot precizējuma rindu, tad zem tabulas jānospiež pogu <Pievienot>.
Ja tiek veikts ieturējuma ieraksta precizējums, tad tiek norādīta Iestāde un precizējums. Ieturētās summas - ciparu lauki ar 2 zīmēm aiz komata ieturējuma summas ievadīšanai sadalījumā pa avotiem un izdevumu veidiem. Ja ieturējuma summa pārsniedz MP summu, tiek attēlots kļūdas paziņojums, kas neļauj saglabāt formas datus. Visas ieturējuma summas tiek norādītas ar mīnusa zīmi, lai samazinātu deklarējamo MP apmēru (tāpat kā tas šobrīd ir MPEK). Ja ieturējums ir jāsamazina, tad summu ievada ar plus zīmi. Ja laukā "Ieturējuma apjoms" ir atzīmēta vērtība “Viss MP” , tad nav iespējams labot ieturējuma tabulas summas pa finansējuma avotiem. Pamatojums - teksta lauks. Lauks ir obligāti aizpildāms gan pie ieturējuma ievades, gan arī precizējot ieturējumu; |
| Kopā ieturējums | Jauna rinda “Kopā ieturējums”, kurā tiek sasummētas ieturējumu summas pa finansējuma avotiem. Tiek ņemtas vērā, gan ieturējuma, gan arī tā precizējumu summas. |
| Iekļauts MPEK/KS | Tiek attēlots MP atlikums, ņemot vērā “Kopā ieturējums” summu un “Sākotnējais MP” to sadalījumā pa finansējuma avotiem.
Kolonnā “Pamatojums” tiek norādīts MPEK numurs un datums(izdevumi līdz) vai KS numurs un grāmatvedības gads, kurā ir iekļauts MP ar saiti uz MPEK/KS. |
| Atlikšana | Tabulā tiek norādīta ieturējuma atlikšana, ja ieturējumam tiek piešķirts statuss Iekļaut MPEK vai Iekļaut pēc KS apstiprināšanas |
| CFLA / SEI / VI atlikšana | Tiek norādīta Iestāde, kuras lietotājs nomainīja statusu uz Iekļaut MPEK vai Iekļaut pēc KS apstiprināšanas
Lai pievienotu atlikšanas ierakstu zem tabulas jānospiež pogu <Pievienot>. Atliktās summas - ciparu lauki ar 2 zīmēm aiz komata atliktās summas ievadīšanai sadalījumā pa avotiem un izdevumu veidiem. Summa tiek norādīta kā pozitīvs skaitlis. Ieturējumu nevar atlikt par lielāku summu, kā ir veikts ieturējums. |
| CFLA / SEI / VI precizējums | Tiek norādīta Iestāde, kuras lietotājs veica precizējumu
Ja lietotājs, kura iestāde nav veikusi atlikšanu, vēlas pievienot precizējuma rindu, tad zem tabulas jānospiež pogu <Pievienot>. Atliktās summas - ciparu lauki ar 2 zīmēm aiz komata atliktās summas ievadīšanai sadalījumā pa avotiem un izdevumu veidiem. Ja summa tiek noradītā kā pozitīvs skaitlis, atliktā daļa palielinās. Ja summa tiek norādīta kā negatīvs skaitlis, atliktā daļa samazinās. |
| Kopā atliktā daļa | Tiek attēlota katras atliktās daļas kopsumma.
Rindas pamatojumā, ir norāde kurā MPEK tā ir iekļauta. Ja pirmajā reizē tiek atlikts viss MP, tad norāde uz MPEK, parādās rindas “Kopā atlikts” pamatojuma laukā. Rinda neparādās, ja uzreiz atliek visu ieturēto summu. |
| Kopā atlikts | Tiek attēlota kopējā atliktā summa |
| Kopā ieturēts | Tiek attēlota kopējā ieturētā summa, ņemot vērā sākotnēji ieturēto un atņemot atliktās summas |
Ieturējuma tabulas kolonnas “Pamatojums” lauks ir obligāti aizpildāms visām iestādēm, veicot ieturējumu, ieturējuma precizēšanu, ieturējuma atlikšanu vai atlikšanas precizēšanu.
Ieturējuma tabulas kolonnā “Iekļaušanas veids" automātiski tiek attēlota informācija no izvēles lauka “Iekļaušanas veids”. Katrai ieturētai daļai tiek attēlota ievadītā informācija laukā “Iekļaušanas veids”, ja iestāde precizē ieturējumu, tad veids netiek norādīts.
Atliktā summa ielasās atbilstoši statusam MPEK, vai arī tiek pielasīta jau izveidotā MPEK, atbilstoši ieturējuma statusu un darbību secībai.
Ja ieturējuma atlikšanai tiek izvēlēts Iekļaušanas veids “Pieņemts neatbilstību lēmums”, tad virs ieturējuma tabulas parādās papildus tabula “Saistītās neatbilstības”.

Saistīto neatbilstību tabula satur sekojošas kolonnas:
Lauku kopa "Aktuālā informācija"
| Lauks | Paskaidrojums |
|---|---|
| Aktuālā informācija | teksta lauks, laukā ievadītā informācija pēc statusa maiņas tiek attēlota tabulā "Statusu vēsture" pie attiecīgā statusa |
| Piezīmes | teksta lauks |
Formas apakšā tiek attēlota "Statusu vēsture", kur tabulas veidā tiek attēlota sekojoša informācija:
| Kolonna | Paskaidrojums |
|---|---|
| Statusa maiņas datums | tiek attēlots statusa apstiprināšanas datums |
| Ieturējuma statuss | tiek attēlots ieturējuma statuss |
| Iestāde/Institūcija | tiek attēlots iestādes nosaukums - ielasās automātiski, atkarībā no tā, kuras iestādes darbinieks ir izveidojis ierakstu |
| Lietotājs | tiek attēlots lietotāja, kurš ir veicis statusa maiņu, vārds |
| Aktuālais ieturējuma pamatojums | tiek attēlots ieturējuma pamatojums no lauka "Aktuālā informācija" |
Kā arī formas apakšā atrodas Veikto darbību vēsture, kur iespējams apskatīt veikto darbību vēsturi, noklikšķinot uz ikonas
.
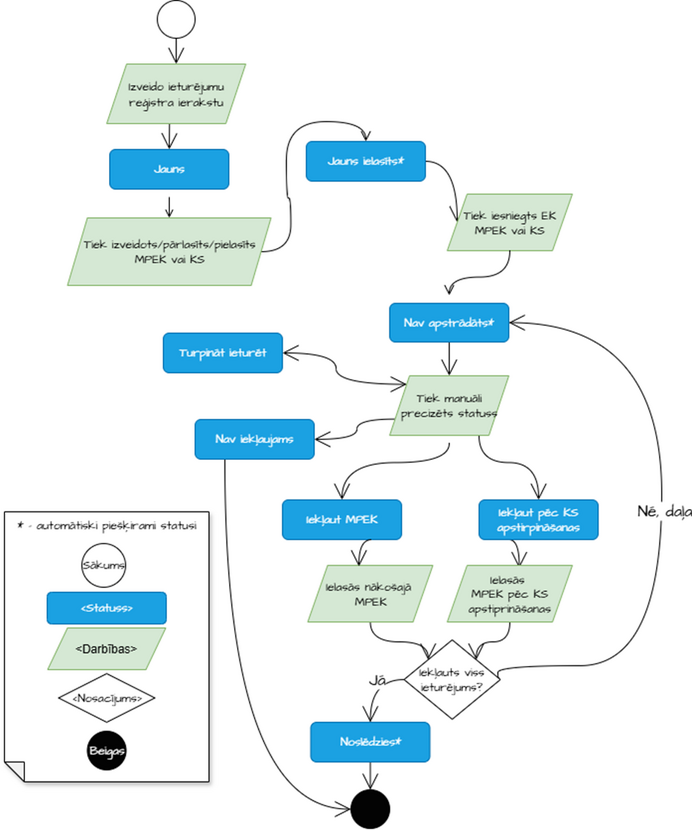
Izdevumu ieturēšanas tabulas statusu maiņa

Izdevumu ieturēšanas tabulai var būt sekojoši statusi:
| Statuss | Paskaidrojums |
|---|---|
| Jauns | ieturējums ir izveidots pirms kārtējā MPEK izveidošanas |
| Jauns ielasīts | automātiski mainās, kad MPEK vai KS tiek izveidots/pielasīts/pārlasīts un ieturējuma ieraksts ielasās MPEK vai KS |
| Nav apstrādāts | sistēma piešķir automātiski visiem izveidotajiem ierakstiem pēc MPEK iesniegšanas EK, ja līdz šim ieturējumam netika piešķirts statuss “Iekļaut MPEK” |
| Turpinām ieturēt | PV (projekta vadītājs) piešķir manuāli, un aizpilda skaidrojuma lauku |
| Iekļaut MPEK | PV piešķir manuāli, un aizpilda skaidrojuma lauku |
| Iekļaut MPEK pēc KS apstiprināšanas EK | CFLA finansisti piešķir manuāli |
| Noslēdzies | sistēma piešķir ierakstiem pēc MPEK iesniegšanas EK, ja līdz šīm tika piešķirts statuss Iekļaut MPEK |
| Izkļaut | statuss tiek piešķirts manuāli, gadījumā, ja MP nekad nav jāiekļauj |
Manuāli labojot statusus (kad ieraksts ir statusā “Nav apstrādāts”) lietotājam jāievada piezīme statusa maiņas pamatojums, kas tiek saglabāts pie statusa maiņas dodot iespēju apskatīt veikto pamatojumu vēsturi (skat attēlu).
Lietotājam ir iespēja atcelt manuāli uzliktos statusus (“Turpinām ieturēt”, “Iekļaut MPEK”, “Iekļaut MPEK pēc KS apstiprināšanas” un “Izkļaut”).